涂料生產安全預防系統及應急處置機制的構建研究
摘要:系統闡述了涂料企業如何從可燃氣體報警系統、火災自動報警系統、自動噴水滅火系統等硬件基礎,到科學完備的應急預案、持續高效的員工培訓、權責清晰的應急組織架構、貼近實戰的應急演練等軟件支撐,構建一套多層次、立體化、協同聯動的應急處置機制。該機制強調“早發現、快響應、準處置、強協同”,旨在最大程度提升企業應對突發安全生產事故的能力,為同類企業提供參考。
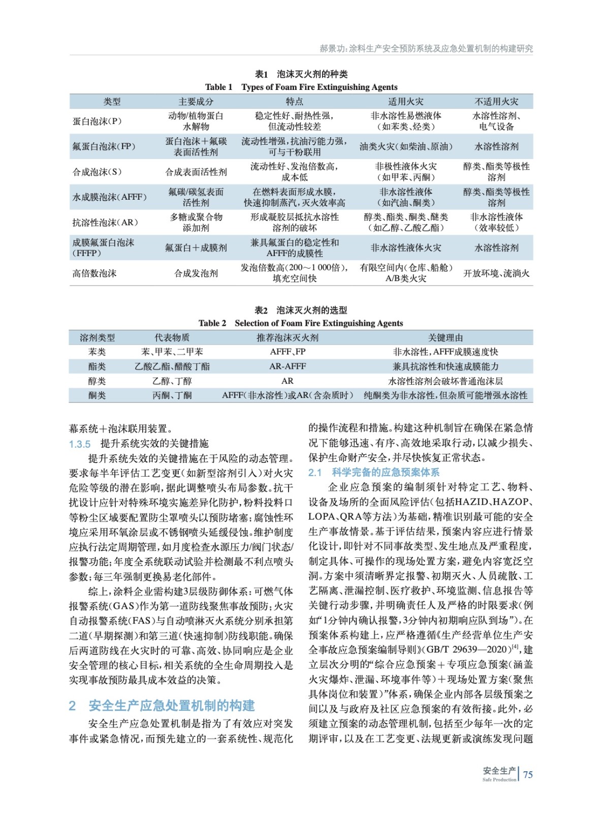
本文系作者@郝景功 授權中國涂料網發表,并經中國涂料網編輯,未經允許不得轉載,如需轉載請聯系chinacoatingnet@vip.163.com





