據悉,《濟寧市2017年大氣污染防治工作方案》已經印發。方案提出,加大工業污染整治。其中重點是實施VOCs治理。現將VOCs相關要點整理如下:
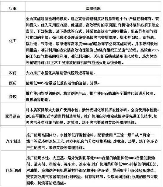
實施揮發性有機物綜合治理。各縣市區根據本地污染產生特征,因地制宜開展重點行業揮發性有機物綜合整治。全面推進石油化工,醫藥、農藥等化工類,汽車制造、機械設備制造、家具制造等工業涂裝類,包裝印刷等揮發性有機物治理,2月底前完成排查任務,10月底前基本完成整治任務。
大力推廣使用低VOCs含量涂料、有機溶劑、膠黏劑、油墨等原輔材料,配套改進生產工藝;全面實施泄漏檢測與修復,建立完善管理制度;嚴格控制儲存、裝卸損失排放,優先采用壓力罐、低溫罐、高效密封的浮頂罐,有機液體裝卸采取全密閉、下部裝載、液下裝載等方式,并實行高效油氣回收措施,配備具有油氣回收接口的車船;強化無組織排放廢氣收集,采取密閉措施,安裝高效集氣裝置;加強有組織廢氣治理,配套安裝焚燒等高效治理設施;非正常工況排放的有機廢氣應送火炬系統處理。(牽頭領導:于永生,牽頭部門:環保局,縣市區政府,協辦部門:經信委)
重點行業揮發性有機物治理措施要求
